Outils pour utilisateurs

Outils du site


wiki:tutoriels:blender:blender:architecture-simple-2

Architecture simple 2

Forme englobante

Façonner un parallélépipède de 6x12x10m en utilisant Grab et les contraintes XYZ.

Edge Loops

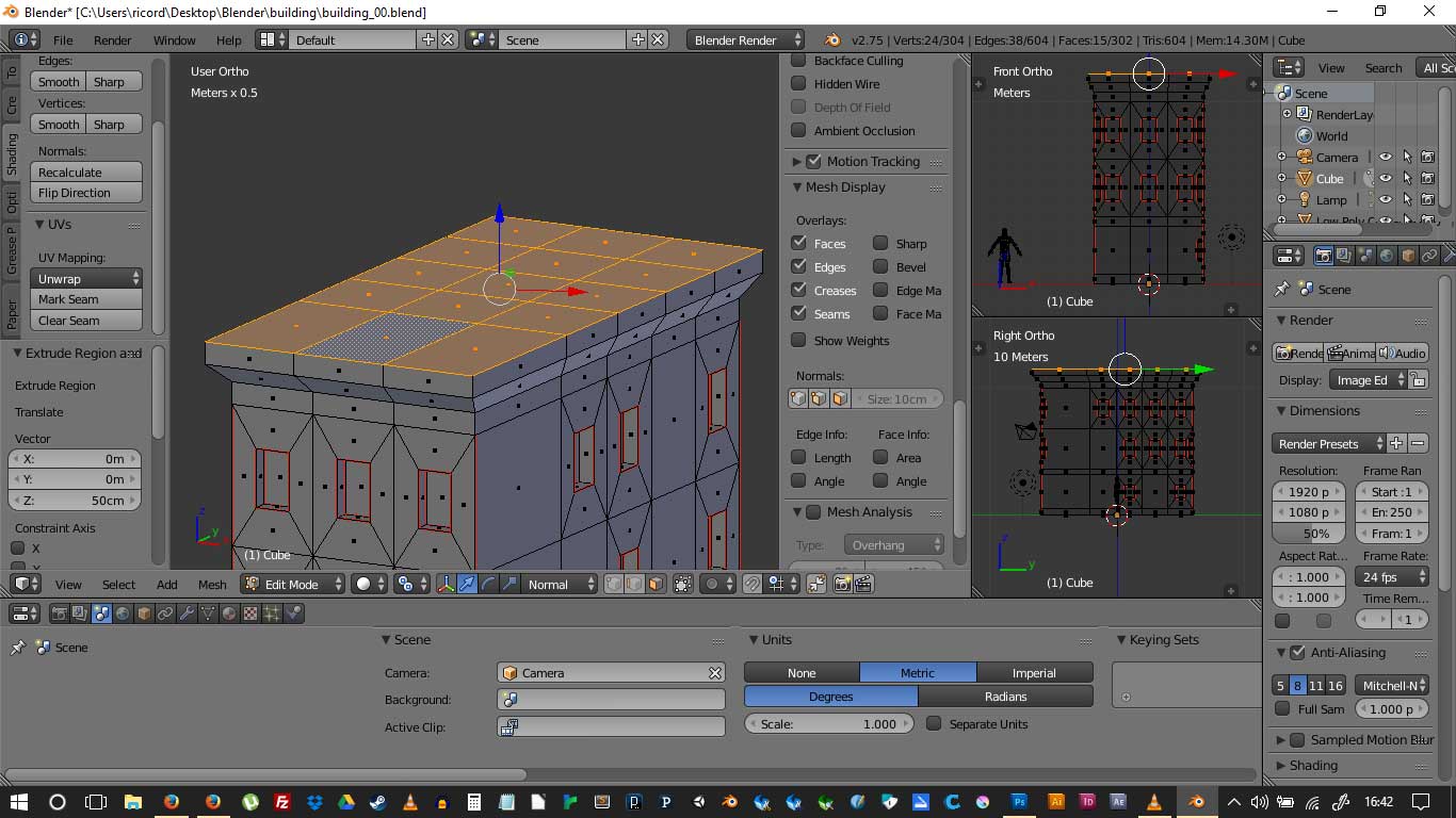
Découpez la masse à l'aide de Edge Loops.

  • Ctrl + R
  • Ctrl + R + PN (+/-)

Inset Faces

  • Sélectionner les faces
  • I + individual (panneau tools)
  • moduler avec S + XYZ

Mark Seam & Extrude

  • UV Mark Seam (panneau Shading/UV) ou Ctrl + E (Menu Edge)
  • E (Extrude)

  • Mark Seam côté de la boîte

  • Extrusion (E) et Scale (S) du toit

  • Supprimer haut et fond de la boîte

  • Insérer Edge Loops et modifier cadre des fenêtres (Grab Z)

  • Select Edge Loops & Mark Seam

  • Sélectionner Edges verticaux de gauche + GG pour glisser les Edges à gauche
  • Idem à droite

  • Ctrl A
  • W - Remove Doubles


Retour au sommaire

Architecture simple 3

wiki/tutoriels/blender/blender/architecture-simple-2.txt · Dernière modification: 2017/01/23 11:23 (modification externe)